学校首页
部门首页
部门概况
部门简介
智慧教学保障科
网络中心
大数据中心
机构设置
新闻公告
新闻动态
通知公告
网安动态
党建工作
服务指南
校园网络
oa相关
应用系统
网站群
一卡通
智慧教室
规章制度
上级制度
校内制度
资料下载
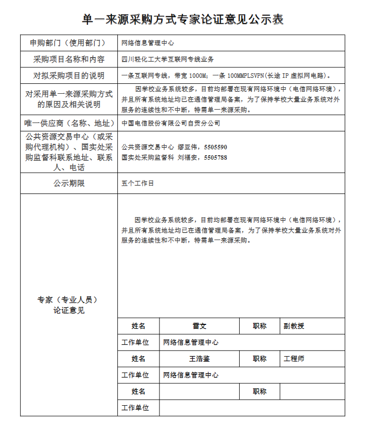
四川轻化工大学单一来源采购方式专家论证意见公示表
文字:戢翔
来源:数字校园建设管理处
发布时间:2022-06-16
浏览次数:
183
字号:
小
大
分享至:
【编辑:管理员】